教督〔2021〕1號
各省、自治區、直轄市教育廳(教委),新疆生產建設兵團教育局,有關部門(單位)教育司(局),部屬各高等學校、部省合建各高等學校:
為貫徹落實《深化新時代教育評價改革總體方案》和《關于深化新時代教育督導體制機制改革的意見》,推進高校分類評價,改進本科教育教學評估,推動提高本科人才培養質量,教育部制定了《普通高等學校本科教育教學審核評估實施方案(2021—2025年)》,現印發給你們,請遵照執行。
教育部
2021年1月21日
普通高等學校本科教育教學審核評估實施方案(2021—2025年)
為深入學習貫徹習近平總書記關于教育的重要論述和全國教育大會精神,落實中共中央、國務院印發的《深化新時代教育評價改革總體方案》和中共中央辦公廳、國務院辦公廳《關于深化新時代教育督導體制機制改革的意見》,引導高校遵循教育規律,聚焦本科教育教學質量,培養德智體美勞全面發展的社會主義建設者和接班人,制定普通高等學校本科教育教學審核評估(以下簡稱審核評估)實施方案(2021—2025年)。
一、指導思想
以習近平新時代中國特色社會主義思想為指導,全面貫徹落實黨的教育方針,堅持教育為人民服務、為中國共產黨治國理政服務、為鞏固和發展中國特色社會主義制度服務、為改革開放和社會主義現代化建設服務。全面落實立德樹人根本任務,堅決破除“五唯”頑瘴痼疾,扭轉不科學教育評價導向,確保人才培養中心地位和本科教育教學核心地位。推進評估分類,以評促建、以評促改、以評促管、以評促強,推動高校積極構建自覺、自省、自律、自查、自糾的大學質量文化,建立健全中國特色、世界水平的本科教育教學質量保障體系,引導高校內涵發展、特色發展、創新發展,培養德智體美勞全面發展的社會主義建設者和接班人。
二、基本原則
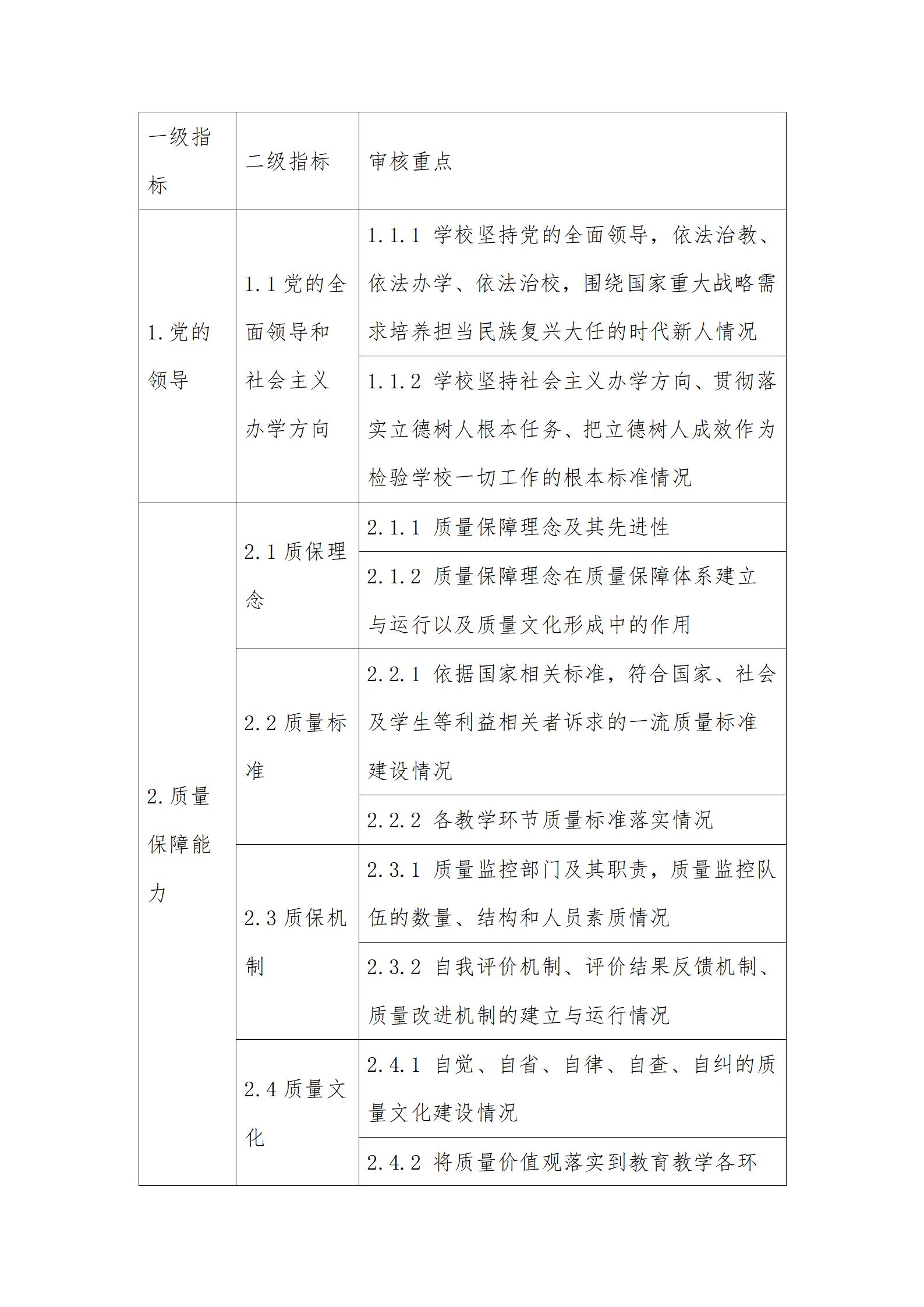
。ㄒ唬┘岢至⒌率魅。把牢社會主義辦學方向,構建以立德樹人成效為根本標準的評估體系,加強對學校辦學方向、育人過程、學生發展、質量保障體系等方面的審核,引導高校構建“三全育人”格局。
。ǘ)堅持推進改革。緊扣本科教育教學改革主線,落實“以本為本”“四個回歸”,強化學生中心、產出導向、持續改進,以評估理念引領改革、以評估舉措落實改革、以評估標準檢驗改革,實現高質量內涵式發展。
(三)堅持分類指導。適應高等教育多樣化發展需求,依據不同層次不同類型高校辦學定位、培養目標、教育教學水平和質量保障體系建設情況,實施分類評價、精準評價,引導和激勵高校各展所長、特色發展。
(四)堅持問題導向。建立“問題清單”,嚴把高校正確辦學方向,落實本科人才培養底線要求,提出改進發展意見,強化評估結果使用和督導復查,推動高校落實主體責任、建立持續改進長效機制,培育踐行高校質量文化。
。ㄎ澹┘岢址椒ù蔥。綜合運用互聯網、大數據、人工智能等現代信息技術手段,深度挖掘常態監測數據,采取線上與入校結合、定性與定量結合、明察與暗訪結合等方式,切實減輕高校負擔,提高工作實效。
三、評估對象、周期及分類
。ㄒ唬┢攔藍韻蠛橢芷。經國家正式批準獨立設置的普通本科高校均應參加審核評估,其中:新建普通本科高校應先參加普通高等學校本科教學工作合格評估,原則上獲得“通過”結論5年后方可參加本輪審核評估。
審核評估每5年一個周期,本輪審核評估時間為2021—2025年。
。ǘ)評估分類。根據高等教育整體布局結構和高校辦學定位、服務面向、發展實際,本輪審核評估分為兩大類。高?篩荽笱д魯毯頭⒄構婊,綜合考慮各自辦學定位、人才培養目標和質量保障體系建設情況等進行自主選擇。
1. 第一類審核評估針對具有世界一流辦學目標、一流師資隊伍和育人平臺,培養一流拔尖創新人才,服務國家重大戰略需求的普通本科高校。重點考察建設世界一流大學所必備的質量保障能力及本科教育教學綜合改革舉措與成效。
2. 第二類審核評估針對高校的辦學定位和辦學歷史不同,具體分為三種:一是適用于已參加過上輪審核評估,重點以學術型人才培養為主要方向的普通本科高校;二是適用于已參加過上輪審核評估,重點以應用型人才培養為主要方向的普通本科高校;三是適用于已通過合格評估5年以上,首次參加審核評估、本科辦學歷史較短的地方應用型普通本科高校。第二類審核評估重點考察高校本科人才培養目標定位、資源條件、培養過程、學生發展、教學成效等。
四、評估程序
審核評估程序包括評估申請、學校自評、專家評審、反饋結論、限期整改、督導復查。
。ㄒ唬┢攔郎昵。高校需向教育行政部門提出申請,包括選擇評估類型和評估時間。中央部門所屬高校(包括部省合建高校,下同)向教育部提出申請。地方高校向省級教育行政部門提出申請,其中申請參加第一類審核評估由省級教育行政部門向教育部推薦。
教育部普通高等學校本科教育教學評估專家委員會(以下簡稱教育部評估專家委員會)審議第一類審核評估參評高校。
(二)學校自評。高校成立由主要負責人任組長的審核評估工作領導小組,落實主體責任,按要求參加評估培訓,對照評估重點內容和指標體系,結合實際和上一輪評估整改情況,制訂工作方案,全面深入開展自評工作,形成《自評報告》并公示。
。ㄈ┳移郎。評估專家統一從全國審核評估專家庫中產生,人數為15—21人。原則上,外。ㄇ、市)專家人數不少于評估專家組人數的三分之二、專家組組長由外。ㄇ、市)專家擔任。采取審閱材料、線上訪談、隨機暗訪等方式進行線上評估,在全面考察的基礎上,提出需要入校深入考察的存疑問題,形成專家個人線上評估意見。專家組組長根據線上評估情況,確定5—9位入校評估專家,在2—4天內重點考察線上評估提出的存疑問題。綜合線上評估和入校評估總體情況,制訂問題清單,形成寫實性《審核評估報告》。
通過教育部認證(評估)并在有效期內的專業(課程),免于評估考察,切實減輕高校負擔。
。ㄋ模┓蠢〗崧。教育部和各省級教育行政部門分別負責審議《審核評估報告》,通過后作為評估結論反饋高校,并在一定范圍內公開。對于突破辦學規范和辦學條件底線等問題突出的高校,教育部和有關省級教育行政部門要采取約談負責人、減少招生計劃和限制新增本科專業備案等問責措施。教育部每年向社會公布完成審核評估的高校名單,并在完成評估的高校中征集本科教育教學示范案例,經教育部評估專家委員會審議后發布,做好經驗推廣、示范引領。
。ㄎ澹┫奩謖。高校應在評估結論反饋30日內,制訂并提交《整改方案》。評估整改堅持問題導向,找準問題原因,排查薄弱環節,提出解決舉措,加強制度建設。建立整改工作臺賬,實行督查督辦和問責制度,持續追蹤整改進展,確保整改取得實效。原則上,高校需在兩年內完成整改并提交《整改報告》。
。┒降幾床。教育部和各省級教育行政部門以隨機抽查的方式,對高校整改情況進行督導復查。對于評估整改落實不力、關鍵辦學指標評估后下滑的高校,將采取約談高校負責人、減少招生計劃、限制新增本科專業備案和公開曝光等問責措施。
五、組織管理
教育部負責制定審核評估政策、總體規劃,統籌協調、指導監督各地各校審核評估工作。委托教育部高等教育教學評估中心(以下簡稱教育部評估中心)具體組織實施中央部門所屬高校第一、二類審核評估和地方高校第一類審核評估工作。
省級教育行政部門依據國家有關規定和要求,結合實際,負責制訂本地區審核評估實施方案、總體規劃,報教育部備案。組織所屬高校第二類審核評估及推薦高校參加第一類審核評估工作。選取1—2所高校委托教育部評估中心指導開展第二類審核評估試點,為全面推開本地區審核評估工作做好示范。
教育部評估中心制訂專家管理辦法,建設全國統一、開放共享的專家庫,建立專家組織推薦、專業培訓、持證入庫、隨機遴選、異地選派及淘汰退出機制。
審核評估經費由有關具體組織部門負責落實。
六、紀律與監督
審核評估實行信息公開制度,嚴肅評估紀律,開展“陽光評估”,廣泛接受學校、教師、學生和社會的監督,確保評估工作公平公正。教育部和省級教育行政部門對參評學校、評估專家和評估組織工作的規范性、公正性進行監督,受理舉報和申訴,提出處理意見。
附件
普通高等學校本科教育教學審核評估
指標體系
(試行)







備注:
1. 審核重點中定量指標的具體要求可參考國家相關標準。其中,【必選】是指該定量指標學校必須選擇;【可選】是指該定量指標學?山岷習煅導屎陀攀鋪厴,從高等教育質量監測國家數據平臺提供的教學基本狀態常態監測數據中自主選擇,進行等量或超量替換。
2. 表中定量指標計算原則上參照《中國教育監測與評價統計指標體系(2020年版)》(教發〔2020〕6號)。
3. 生師比=折合在校生數/專任教師總數(參照教育部教發〔2004〕2號文件),綜合、師范、民族院校,工科、農、林院:陀鏤、財經、政法院校≤18:1;醫學院校≤16:1;體育、藝術院校≤11:1。
折合在校生數=普通本專科在校生數+碩士研究生在校生數*1.5+博士研究生在校生數*2+普通本專科留學生在校生數+碩士留學生在校生數*1.5+博士留學生在校生數*2+普通預科生注冊生數+成人業余本專科在校生數*0.3+成人函授本專科在校生數*0.1+網絡本專科在校生*0.1+本校中職在校生數+其他(占用教學資源的學歷教育學生數,例如成人脫產本專科在校生數)。
專任教師總數=本校專任教師數+本學年聘請校外教師數*0.5+臨床教師數*0.5;其中:本校專任教師須承擔教學任務且人事關系在本校(原則上須連續6個月繳納人員養老險等社保或人員檔案在本校);校外教師須承擔本校教學任務、有聘用合同和勞務費發放記錄,聘請校外教師折算數(本學年聘請校外教師數*0.5)不超過專任教師總數的四分之一;臨床教師須承擔教學任務且人事關系在本校或直屬附屬醫院。
4. 生均年教學日常運行支出=教學日常運行支出/折合在校生數。教學日常運行支出:指學?蠱脹ū咀平萄Щ疃捌涓ㄖ疃⑸鬧С觶鮒附萄Щ局С鮒械納唐泛頭務支出(302類)(不含教學專項撥款支出),具體包括:教學教輔部門發生的辦公費(含考試考務費、手續費等)、印刷費、咨詢費、郵電費、交通費、差旅費、出國費、維修(護)費、租賃費、會議費、培訓費、專用材料費(含體育維持費等)、勞務費、其他教學商品和服務支出(含學生活動費、教學咨詢研究機構會員費、教學改革科研業務費、委托業務費等)。取會計決算數。
5. 年新增教學科研儀器設備所占比例(參照教育部教發〔2004〕2號文件):年新增教學科研儀器設備所占比例≥10%。凡教學儀器設備總值超過1億元的高校,當年新增教學儀器設備值超過1000萬元,該項指標即為合格。
6. 生均教學科研儀器設備值=普通高校教學與科研儀器設備總資產值/折合在校生數(參照教育部教發〔2004〕2號文件),綜合、師范、民族院校,工科、農、林院:鴕窖г盒!5000元/生,體育、藝術院校≥4000元/生,語文、財經、政法院校≥3000元/生。
二、第二類審核評估










備注:
1. 第二類審核評估分為三種,學?篩葑隕硎導是榭,選擇且只能選擇其中一種。
2. 二級指標和審核重點包括統一必選項、類型必選項、特色可選項、首評限選項。
——“統一必選項”無特殊標識,所有高校必須選擇;
——“類型必選項”標識“”,選擇第一種的高校須統一選擇“1”,選擇第二種的高校須統一選擇“2”;選擇第三種的高校原則上選擇“2”;
——“特色可選項”標識“K”,高?篩蒞煅Фㄎ緩腿瞬排嘌勘曜災餮≡,其中:第一種與“K1”選項對應,第二種與“K2”選項對應;第三種原則上與“K2”選項對應;
——“首評限選項”標識“X”,選擇第三種的高校必須選擇,其他高校不用選擇。
3. 審核重點中定量指標的具體要求可參考國家相關標準。其中,【必選】是指該定量指標學校必須選擇;【可選】是指該定量指標學?篩葑隕矸⒄剮枰褪導是榭鱟災餮≡裰遼8項。
4. 表中定量指標計算原則上參照《中國教育監測與評價統計指標體系(2020年版)》(教發〔2020〕6號)。
5. 生均年教學日常運行支出=教學日常運行支出/折合在校生數。教學日常運行支出:指學?蠱脹ū咀平萄Щ疃捌涓ㄖ疃⑸鬧С,僅指教學基本支出中的商品和服務支出(302類)(不含教學專項撥款支出),具體包括:教學教輔部門發生的辦公費(含考試考務費、手續費等)、印刷費、咨詢費、郵電費、交通費、差旅費、出國費、維修(護)費、租賃費、會議費、培訓費、專用材料費(含體育維持費等)、勞務費、其他教學商品和服務支出(含學生活動費、教學咨詢研究機構會員費、教學改革科研業務費、委托業務費等)。取會計決算數。
6. 年新增教學科研儀器設備所占比例(參照教育部教發〔2004〕2號文件):年新增教學科研儀器設備所占比例≥10%。凡教學儀器設備總值超過1億元的高校,當年新增教學儀器設備值超過1000萬元,該項指標即為合格。
7. 生均教學科研儀器設備值=普通高校教學與科研儀器設備總資產值/折合在校生數(參照教育部教發〔2004〕2號文件),綜合、師范、民族院校,工科、農、林院:鴕窖г盒!5000元/生,體育、藝術院校≥4000元/生,語文、財經、政法院校≥3000元/生。
8. 生師比=折合在校生數/專任教師總數(參照教育部教發〔2004〕2號文件),綜合、師范、民族院校,工科、農、林院:陀鏤、財經、政法院校≤18:1;醫學院校≤16:1;體育、藝術院校≤11:1。
折合在校生數=普通本專科在校生數+碩士研究生在校生數*1.5+博士研究生在校生數*2+普通本專科留學生在校生數+碩士留學生在校生數*1.5+博士留學生在校生數*2+普通預科生注冊生數+成人業余本專科在校生數*0.3+成人函授本專科在校生數*0.1+網絡本專科在校生*0.1+本校中職在校生數+其他(占用教學資源的學歷教育學生數,例如成人脫產本專科在校生數)。
專任教師總數=本校專任教師數+本學年聘請校外教師數*0.5+臨床教師數*0.5;其中:本校專任教師須承擔教學任務且人事關系在本校(原則上須連續6個月繳納人員養老險等社保或人員檔案在本校);校外教師須承擔本校教學任務、有聘用合同和勞務費發放記錄,聘請校外教師折算數(本學年聘請校外教師數*0.5)不超過專任教師總數的四分之一;臨床教師須承擔教學任務且人事關系在本校或直屬附屬醫院。